THE
STORY.
THE STORY.
Project Overview
Project Overview
NOTE: This project was created during my employment at New World Application Design & Development. I do not own any rights to this project.
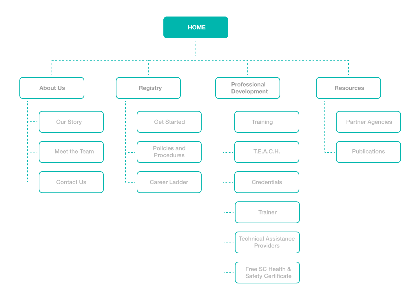
SC Endeavors is the central resource for early educators, trainers, and programs that serve young children and their families in South Carolina.
The mission of SC Endeavors is to support the continuous growth and improvement of early education programs and professionals
to create positive outcomes for young children and their families in South Carolina.
The mission of SC Endeavors is to support the continuous growth and improvement of early education programs and professionals
to create positive outcomes for young children and their families in South Carolina.
NOTE: This project was created during my employment at New World Application Design & Development. I do not own any rights to this project.
SC Endeavors is the central resource for early educators, trainers, and programs that serve young children and their families in South Carolina. The mission of SC Endeavors is to support the continuous growth and improvement of early education programs and professionals to create positive outcomes for young children and their families in South Carolina.
















